You can create one-off chambers and pits using the Service Chamber tool.

To create a single service chamber, go to: BIM=>Trimesh=>Create=>Service Chamber

Note: The “Name” of the trimeshes and “Model” when using this tool are automatically applied from the “CAD ControlBar”.  The trimeshes are coloured “vis concrete”, by default.

If you need to quickly create multiple pits, you can use the Service Chamber Many option.  Visit this post: Service Chamber Many

Wall and Floor Thickness

Thickness applies for all chamber types.

Depth

Enter the internal depth of chamber.  Use negative values to create an inverted chamber (ie. the floor becomes the roof).

Chord/Arc Tolerance

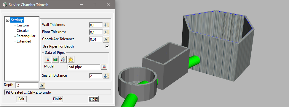
Sets the smoothness for curved chambers.  Whilst a smaller tolerance will produce smother curves, it also increases the number of triangles in the Trimesh and subsequently the file size when exported to 12da, IFC, DWG, etc.

Use Pipes for Depth

Use a model of Super String pipes to define the chamber floor level.  A vertex must exist on the pipe within the search distance.

Service Chamber Types

Once a chamber type has been selected, the <Pick Coordinate/Create> icon will be shown. Click and select (or Typed Input) to set location and chamber will be created. For Custom, Rectangular and Extended chambers you will also be prompted to set the rotation.

Custom

  • Custom Shape: Select a closed polygon to define the internal shape of chamber.
  • Base Coordinate: Sets the origin point for the chamber.

Circular

  • Diameter: Enter chamber diameter.

Rectangular

  • Length and Width are self explanatory.

Extended

Create a ‘Pill Box’ chamber

  • Radius: For curved ends. This will also define the width of the chamber (ie. 2 x Radius = Width)
  • Extension: This is the length of tangent between the arcs

Edit a Chamber

Using <Edit> allows you to select and edit the dimensions of an existing chamber.

The Chamber Shape (type) can also be changed.

Click <Set> to apply the changes.

Click <Finish> will take you back to the Service Chamber Trimesh panel, so another chamber may be edited.

Trimesh Attributes

Attributes related to the geometry are automatically created/updated.

For the Custom chamber, the ID of the polygon used is also added.