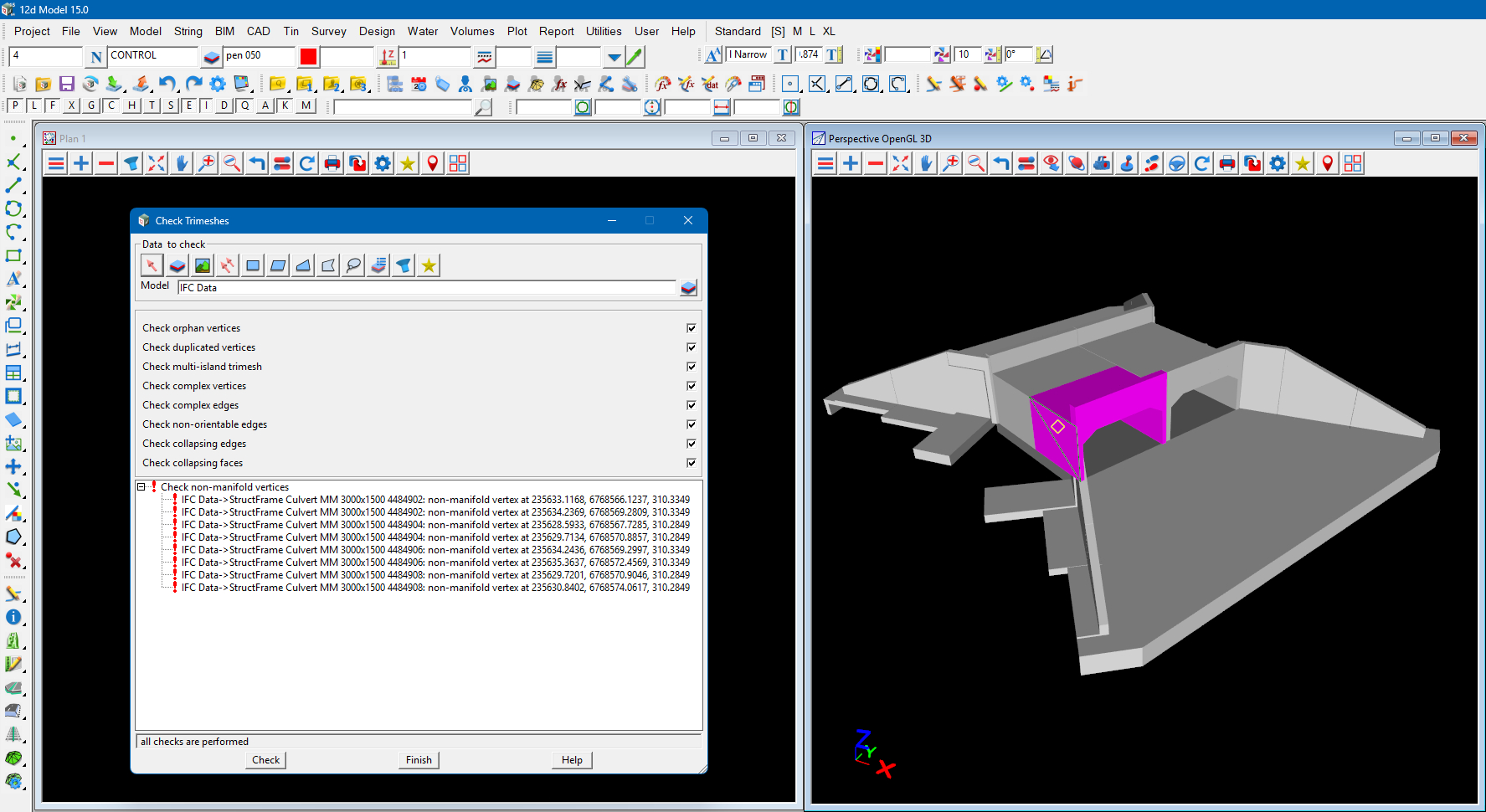
This Trimesh option has been developed to check on the validity of several properties of the trimesh.
Given that the selected trimesh could have originated from any number of software packages, this “Checking” tool will find and display any trimeshes found to be invalid.
These incorrectly formed trimeshes can then be selected and hopefully “Healed“.
Images and descriptions of all the various Checks outlines below are provided in the 12d Reference manual.
To view this Panel, Use: BIM => Trimesh => Check

